ai_articles

AI-Powered Digital Experience Analytics: From Problem to Solution

A comprehensive guide to transforming customer understanding through intelligent analytics


The Business Challenge: When Traditional Analytics Fall Short

Digital businesses face a critical gap: 70% of e-commerce carts are abandoned, 60% of financial service applications are never completed, and traditional analytics can’t explain why. Standard metrics show healthy checkout flows, fast page loads, and optimized mobile experiences, yet customers still leave without converting.

The problem isn’t technical friction. It’s that we’ve been measuring the wrong things.

Traditional Digital Experience Analytics (DXA) treated customer journeys as linear funnels, missing the complex web of emotions, context, and cross-channel behaviors that drive real decisions. Rule-based systems couldn’t adapt to evolving customer needs or predict abandonment before it happened.

The result: Businesses optimized for metrics that didn’t matter while the real drivers of customer behavior remained invisible.


The AI Revolution: Seeing What Was Hidden

AI-powered Digital Experience Analytics represents a fundamental shift from reactive measurement to predictive understanding. Instead of tracking what happened, AI reveals why it happened and what will happen next.

Core AI Capabilities That Transform Understanding

1. Multi-Dimensional Journey Mapping

Reveals non-linear, cross-device customer paths: Traditional analytics assume customers follow linear funnels (home → category → product → cart → checkout), but AI mapping reveals the reality: customers zigzag across touchpoints, research on mobile during commutes, compare on desktop at work, and purchase on tablets at home. This capability tracks the complete journey across all devices and channels, maintaining customer identity and context throughout multi-session, multi-device interactions that can span days or weeks.

Identifies emotional states and intent at each touchpoint: Beyond tracking clicks and page views, AI analyzes behavioral signals like mouse movement patterns, scroll velocity, time spent reading reviews, and interaction hesitation to infer emotional states. For example, rapid scrolling might indicate impatience, while extended time on size guides suggests uncertainty. This emotional intelligence allows systems to respond appropriately, offering help when frustration is detected or providing reassurance when confidence wavers.

Clusters customers by underlying motivations, not just demographics: Instead of grouping customers by age, location, or purchase history, AI identifies behavioral cohorts based on underlying motivations and journey patterns. This might reveal segments like “research-heavy decision makers” who need extensive product information, “impulse buyers” who respond to urgency signals, or “validation seekers” who require social proof before purchasing. These motivation-based segments enable more effective personalization than traditional demographic targeting.

2. Predictive Behavioral Modeling

Forecasts abandonment risk before customers show intent to leave: Advanced machine learning models analyze hundreds of micro-signals to predict abandonment likelihood before traditional indicators appear. These models consider factors like session duration, interaction patterns, previous visit history, external context (time of day, device type), and subtle behavioral changes. For instance, the system might detect a 73% abandonment probability when a customer spends unusually long on a size guide after viewing competitor pricing, enabling proactive intervention before the customer leaves.

Predicts optimal timing for interventions and offers: Timing is critical in customer experience, the same offer presented too early appears pushy, while presented too late becomes irrelevant. AI models determine the precise moment when interventions will be most effective by analyzing historical success patterns, current customer state, and contextual factors. This might mean offering a discount exactly when price sensitivity peaks, or providing size guidance the moment uncertainty is detected, maximizing conversion while maintaining experience quality.

Adapts in real-time to changing customer context: Customer context shifts constantly, market conditions change, inventory levels fluctuate, weather affects mood, and social trends influence preferences. AI models continuously incorporate these dynamic factors, adjusting predictions and recommendations in real-time. A customer browsing winter coats during an unexpected cold snap receives different treatment than the same customer browsing during warm weather, with the system adapting messaging, urgency, and product recommendations accordingly.

3. Contextual Intelligence

Integrates external factors (weather, market conditions, social trends): AI systems ingest and correlate external data streams that influence customer behavior but are invisible to traditional analytics. Weather data affects fashion purchases, outdoor equipment demand, and even mood-driven buying decisions. Market conditions influence financial service applications and investment product interest. Social media trends drive sudden demand spikes for specific products or categories. The system continuously monitors these external signals and weights their influence on individual customer predictions.

Understands how environmental context affects customer decisions: Context dramatically alters customer behavior—a customer browsing investment accounts during market volatility behaves differently than during stable periods. Someone shopping for outdoor gear before a weekend camping trip has different urgency than casual browsing. AI systems learn these contextual patterns, understanding that the same customer can have vastly different needs, risk tolerance, and decision-making processes depending on their current situation and environment.

Personalizes experiences based on situational awareness: Rather than static personalization based on historical data, AI delivers dynamic personalization that adapts to current context. A frequent customer browsing during their lunch break receives different treatment than the same customer browsing leisurely on a weekend. The system adjusts everything from product recommendations and messaging tone to interface complexity and intervention timing based on the detected situational context, creating truly adaptive experiences.

4. Autonomous Pattern Recognition

Discovers hidden correlations across millions of interactions: AI systems analyze vast datasets to uncover non-obvious relationships that human analysts would miss. These might include correlations between weather patterns and product returns, social media sentiment and purchase timing, or seemingly unrelated browsing behaviors that predict high-value customers. For example, the system might discover that customers who spend time reading product care instructions are 3x more likely to become repeat buyers, or that certain mouse movement patterns correlate with customers who respond well to premium product recommendations.

Detects anomalies that indicate emerging issues or opportunities: Continuous monitoring identifies deviations from normal patterns that signal problems or opportunities. This includes technical issues (sudden increases in page load times affecting specific customer segments), user experience problems (new checkout friction affecting mobile users), market opportunities (emerging demand for specific product categories), or competitive threats (unusual customer behavior suggesting competitor activity). Early detection enables rapid response before issues impact broader customer populations.

Continuously learns and adapts without manual retraining: Unlike traditional analytics that require manual updates and rule adjustments, AI systems automatically incorporate new data and patterns without human intervention. Models self-update as customer behavior evolves, seasonal patterns shift, or market conditions change. This autonomous learning ensures the system remains effective as business conditions change, automatically adapting to new customer segments, product lines, or market dynamics without requiring data science team intervention.


Case Study 1: E-Commerce Journey Optimization

The Problem: Beyond Surface Metrics

A major fashion retailer faced escalating cart abandonment—from 45% to 70% over 18 months. Traditional solutions failed because they addressed symptoms, not root causes.

Surface Analysis Showed:

Checkout process: 4 steps, 3.2 minutes average - The technical checkout flow appeared streamlined with industry-standard step count and completion time. Each step was optimized for clarity and ease of use, with progress indicators and clear calls-to-action. From a traditional UX perspective, this represented best-in-class checkout design.

Payment failures: <2% of abandonments - Payment processing worked smoothly with multiple payment options (credit cards, PayPal, digital wallets) and robust fraud protection. Technical payment failures were virtually eliminated as a source of abandonment, suggesting the problem lay elsewhere in the customer journey.

Page load times: Under 2 seconds - Site performance exceeded industry benchmarks with optimized images, content delivery networks, and efficient code. Fast loading times eliminated technical friction that traditionally drives abandonment, yet customers were still leaving.

Mobile optimization: 95/100 score - Responsive design, touch-friendly interfaces, and mobile-specific features earned top scores from optimization tools. The mobile experience appeared technically superior, but high abandonment rates persisted across all devices.

Everything looked optimized, yet abandonment continued climbing.

AI Reveals the Real Journey

AI-powered journey mapping uncovered the true complexity of customer behavior:

E-Commerce Journey Problem Statement

Hidden Patterns Discovered:

  1. The Research Loop: 43% of users entered endless research cycles, bouncing between size guides, reviews, and similar products without clear decision criteria.

  2. Cross-Device Friction: 67% of purchases involved device switching, but only 34% of carts synced properly, creating invisible abandonment points.

  3. Social Proof Dependency: Users with fewer than 3 product reviews had 84% abandonment rates because they needed validation but couldn’t find it.

  4. Temporal Sensitivity: Fashion items added during “off-season” periods had 91% abandonment rates due to relevance concerns.

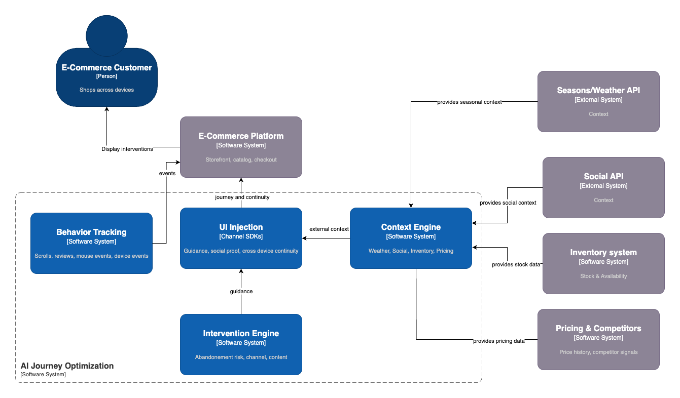
The AI Solution Architecture

The retailer implemented a comprehensive AI system that addressed each discovered pattern:

AI Journey Optimization

System Components:

Behavioral Tracking: This service captures granular interaction signals that reveal customer intent and emotional state. Mouse movement patterns indicate confidence levels (smooth movements suggest certainty, erratic movements suggest confusion). Scroll depth and velocity show engagement levels and content consumption patterns. Time spent on size guides reveals decision uncertainty, while review focus patterns indicate the type of validation customers seek. Device usage patterns help predict optimal intervention timing and channel preferences. This comprehensive behavioral data feeds the AI models with rich signals about customer state and intent.

Context Engine: This service aggregates external data streams that influence customer behavior. Weather data affects seasonal product demand and mood-driven purchases. Social media trends drive sudden interest spikes and influence style preferences. Real-time inventory levels enable scarcity-based messaging and alternative product suggestions. Competitor pricing data helps optimize price sensitivity interventions. The engine continuously processes these external signals, weighting their relevance for individual customers and current situations.

Intervention Engine: The core AI decision-making system that processes behavioral signals and contextual data to predict abandonment risk and select optimal interventions. It runs multiple machine learning models in parallel: abandonment prediction models, next-best-action recommendation engines, timing optimization algorithms, and personalization systems. The engine makes real-time decisions about what intervention to deploy, when to deploy it, and how to present it for maximum effectiveness while maintaining experience quality.

UI SDK: The delivery mechanism that seamlessly injects AI-determined interventions into the customer experience. This lightweight JavaScript SDK can display contextual messages, modify interface elements, trigger personalized recommendations, and guide customer attention without disrupting the core shopping flow. It includes A/B testing capabilities, performance monitoring, and fallback mechanisms to ensure reliable delivery of personalized experiences across different browsers and devices.

Targeted Solutions Implemented

1. Smart Research Assistant

Detected research loops in real-time: The system identified when customers became trapped in endless research cycles by monitoring repeated visits to size guides, comparison pages, and reviews without progression toward purchase. Machine learning models recognized patterns like visiting the same product multiple times, excessive time on decision-support content, or cycling between similar products. When research loops were detected, the system triggered supportive interventions rather than promotional ones.

Provided targeted decision support based on browsing patterns: Instead of generic recommendations, the assistant delivered specific guidance tailored to observed customer behavior. Customers focusing on size information received personalized fit recommendations based on their browsing history and similar customer purchases. Those reading reviews extensively got curated review highlights addressing their specific concerns. Price-sensitive customers received value-focused information and alternative suggestions.

Reduced decision paralysis with personalized recommendations: When analysis indicated decision overwhelm (too many options, conflicting information, or extended consideration time), the system simplified choices by highlighting the most relevant options. This might involve filtering products to the top 3 matches based on observed preferences, providing clear comparison tables for similar items, or offering expert recommendations with confidence explanations. The goal was to guide customers toward decisions rather than pressuring them into purchases.

2. Cross-Device Journey Orchestration

Seamless cart synchronization across devices: Advanced customer identity resolution ensured shopping carts, preferences, and browsing history remained consistent across mobile, desktop, and tablet experiences. The system used multiple identification methods (logged-in accounts, device fingerprinting, email matching) to maintain continuity even when customers weren’t explicitly logged in. Real-time synchronization meant items added on mobile immediately appeared on desktop, with full context about why they were added.

Contextual handoff prompts (“Continue on desktop for faster checkout”): Rather than generic cross-device messaging, the system provided intelligent suggestions based on current context and customer behavior patterns. Mobile users with large carts received desktop handoff suggestions for easier checkout. Customers browsing complex products on small screens got prompts to continue on larger displays for better product visualization. The timing and messaging of these prompts were optimized based on success patterns and customer preferences.

Maintained shopping context across sessions: The system preserved not just cart contents but the complete shopping context including recently viewed items, comparison lists, size preferences, and research progress. When customers returned days later, they could resume exactly where they left off with full context about their previous decision-making process. This eliminated the need to restart research and reduced the cognitive load of remembering previous considerations.

3. Dynamic Social Proof

Real-time social signals (“47 others viewed this in the last hour”): The system generated authentic social proof by analyzing actual customer behavior patterns and presenting relevant social activity. Messages were dynamically generated based on real data—actual view counts, purchase activity, and customer interactions. The system varied messaging based on product popularity, customer segment, and current context. High-demand items received view count messages, while niche products got targeted messaging about similar customer purchases.

Curated reviews based on similar customer profiles: Instead of showing all reviews or highest-rated reviews, the system intelligently surfaced reviews from customers with similar profiles, preferences, or use cases. A professional shopper might see reviews from other business professionals, while a parent shopping for children would see family-focused reviews. The curation considered factors like customer demographics, purchase history, browsing patterns, and stated preferences to show the most relevant social validation.

Urgency indicators for low-stock items: Scarcity messaging was based on actual inventory levels and demand patterns rather than artificial urgency. The system calculated genuine scarcity based on current stock, recent purchase velocity, and restock timelines. Messages like “Only 3 left in your size” were accurate and helpful rather than manipulative. The system also provided alternatives when items were genuinely low stock, helping customers find suitable substitutes before their preferred items sold out.

4. Seasonal Intelligence

Inventory recommendations based on temporal patterns: The system analyzed multi-year data to understand seasonal demand patterns, regional variations, and trend cycles. This intelligence enabled proactive inventory suggestions that anticipated customer needs. For example, promoting transitional pieces during season changes, suggesting complementary items based on weather forecasts, or recommending timeless pieces during trend uncertainty. The system learned from past seasonal performance to optimize future recommendations.

Contextual styling suggestions for current weather/trends: Real-time integration of weather data and social trend analysis enabled dynamic styling recommendations. Customers in regions experiencing unexpected cold snaps received appropriate outerwear suggestions, while those in warm climates got season-appropriate alternatives. Social media trend analysis identified emerging styles and incorporated them into recommendations, ensuring suggestions remained current and relevant.

Proactive notifications for seasonal relevance: Rather than waiting for customers to browse, the system proactively communicated seasonal opportunities through personalized notifications. This included reminders about seasonal items in wish lists, alerts about weather-appropriate sales, or suggestions for upcoming seasonal needs based on past purchase patterns. Timing was optimized to be helpful rather than intrusive, with frequency controls based on customer preferences.

5. Micro-Moment Interventions

Precise timing of support offers and incentives: The system identified optimal moments for interventions by analyzing customer behavior patterns and emotional state indicators. Support was offered when confusion was detected (extended time on help content, repeated actions), while incentives were presented at moments of price sensitivity (comparison shopping, cart hesitation). Timing precision ensured interventions felt helpful rather than pushy, with success rates continuously optimized through machine learning.

Size guidance based on browsing behavior: Personalized sizing recommendations were delivered based on observed customer behavior rather than generic size charts. Customers who spent significant time on size guides received detailed fit information, while those who showed size uncertainty got comparative guidance (“runs large compared to Brand X”). The system learned from return patterns and customer feedback to improve sizing accuracy for different customer segments.

Contextual education about product features: Product education was delivered precisely when customers needed specific information. Customers browsing technical products received feature explanations when they lingered on specification sections. Those comparing similar items got differentiation highlights. Educational content was personalized based on detected expertise levels, with beginners got comprehensive explanations while experts received technical details and comparisons.

Measurable Transformation

The AI implementation delivered significant improvements across all key metrics:

Operational Impact:


Case Study 2: Financial Services Risk Assessment

The Problem: Hidden Abandonment Drivers

A major investment firm struggled with 60% abandonment rates on trading account applications. Traditional analysis blamed technical friction and complex forms, but the real drivers were psychological and contextual.

AI Discovery Process

AI journey mapping revealed the complex reality behind financial service application abandonment:

Financial Services Application Journey Analysis

AI analysis revealed abandonment correlated strongly with:

Market volatility timing: Applications during high-volatility periods had 85% abandonment rates - The system discovered that customers applying for investment accounts during market turbulence (VIX >25, major index swings >2%) experienced significantly higher abandonment rates. This correlation was invisible to traditional analytics but became clear when AI analyzed application timing against market data. High volatility created emotional stress and risk aversion that traditional form optimization couldn’t address.

Financial education exposure: Users with limited prior financial content interaction abandoned at 3x the rate - AI tracked customer engagement with educational content (articles read, videos watched, tool usage) and discovered strong correlations with application completion. Customers who had consumed financial education content were significantly more likely to complete applications, suggesting confidence and understanding were key factors in conversion. This insight was hidden in traditional funnel analysis.

Emotional state indicators: Mouse movement patterns and form completion timing revealed stress levels - Behavioral biometrics analysis revealed that stressed customers exhibited specific patterns: erratic mouse movements, extended pauses on complex questions, and repeated field editing. These micro-signals predicted abandonment more accurately than traditional metrics like time-on-page or form completion percentage. The AI system learned to recognize these stress indicators and respond appropriately.

The AI Solution

Predictive Risk Assessment

Real-time abandonment scoring based on market conditions and user behavior: The system continuously calculated abandonment probability by combining market volatility indicators, customer behavioral signals, and historical patterns. Scores updated in real-time as customers progressed through applications and market conditions changed. High-risk customers (>70% abandonment probability) triggered immediate intervention protocols, while low-risk customers received streamlined experiences. The scoring model incorporated dozens of variables including session duration, field completion patterns, external market data, and customer history.

Dynamic complexity adjustment based on detected competency levels: Application complexity adapted in real-time based on detected customer financial sophistication. The system analyzed factors like educational content consumption, question response patterns, terminology usage, and behavioral confidence indicators. Sophisticated customers received streamlined applications with advanced options, while beginners got simplified flows with additional explanation and guidance. This personalization reduced cognitive load and improved completion rates across all customer segments.

Contextual education delivery precisely when needed: Educational content was delivered just-in-time when knowledge gaps were detected. Customers struggling with investment terminology received immediate definitions and explanations. Those showing risk tolerance uncertainty got personalized risk education. The system identified learning moments through behavioral analysis (long pauses, repeated reading, help-seeking behavior) and provided relevant education without disrupting the application flow.

Empathy-Driven Personalization

Recognized emotional states through behavioral biometrics: The system analyzed subtle behavioral signals to infer customer emotional states. Rapid mouse movements and clicking suggested impatience or frustration. Extended pauses on specific questions indicated confusion or concern. Repeated form field editing showed uncertainty. Scroll patterns revealed engagement levels and attention focus. These behavioral biometrics provided real-time emotional intelligence that enabled empathetic responses to customer needs.

Adapted interface complexity based on stress indicators: When stress signals were detected (erratic behavior, extended hesitation, repeated actions), the interface automatically simplified. Complex questions were broken into smaller steps, technical language was replaced with plain English, and additional guidance was provided. Progress indicators were enhanced to reduce uncertainty, and optional fields were hidden to reduce cognitive load. The goal was to reduce stress and build confidence through adaptive interface design.

Provided proactive support before users requested help: Rather than waiting for customers to seek help, the system proactively offered assistance when struggle was detected. This might include contextual tips appearing when customers spent too long on specific questions, chat invitations when confusion was evident, or callback offers when applications were abandoned. Support was offered in the customer’s preferred channel and timing, with messaging that acknowledged their specific situation and offered relevant assistance.

AI Solution Architecture

The financial services firm implemented a comprehensive AI risk assessment system:

Financial Services AI Risk Assessment - C4 Containers

System Components:

Behavioral Analysis: Captures and analyzes micro-interactions during application completion, including mouse movement patterns, form field timing, hesitation indicators, and stress signals. This behavioral biometrics system provides real-time emotional intelligence about customer state and confidence levels.

Market Context Engine: Continuously monitors market volatility indicators, financial news sentiment, and economic conditions that influence customer risk tolerance and application completion likelihood. This context is weighted into risk predictions and intervention timing decisions.

Education Tracker: Monitors customer engagement with financial education content, assessing competency levels and knowledge gaps that correlate with application success. This enables personalized education delivery and complexity adjustment based on demonstrated understanding.

Risk Prediction Engine: The core AI system that combines behavioral signals, market context, and education assessment to predict abandonment risk and determine optimal interventions. Multiple machine learning models run in parallel to provide comprehensive risk scoring and next-best-action recommendations.

Adaptive Interface: Dynamically adjusts application complexity, provides contextual education, and delivers personalized support based on AI predictions. The interface adapts in real-time to customer competency and stress levels while maintaining regulatory compliance.

Results Achieved


The Technical Foundation: How AI Delivers These Capabilities

Multi-Modal Data Integration

AI systems process diverse data streams that traditional analytics couldn’t handle:

Behavioral biometrics: Mouse patterns, scroll velocity, pause duration - These micro-signals reveal customer emotional states and decision-making processes invisible to traditional analytics. Mouse movement smoothness indicates confidence levels, while erratic patterns suggest confusion or frustration. Scroll velocity shows engagement depth - slow, deliberate scrolling indicates careful consideration while rapid scrolling suggests impatience or disinterest. Pause duration on specific elements reveals decision points and areas of uncertainty, enabling targeted support.

Unstructured text: Support interactions, reviews, social mentions - Natural language processing analyzes customer communications to extract sentiment, intent, and emerging issues. Support chat logs reveal common pain points and successful resolution patterns. Customer reviews provide product feedback and feature requests. Social media mentions indicate brand perception and trending topics. This text analysis creates a comprehensive understanding of customer voice across all communication channels.

Voice sentiment: Call center recordings and voice interactions - Advanced speech analytics extract emotional indicators from voice interactions including tone, pace, stress markers, and sentiment shifts throughout conversations. This provides insights into customer satisfaction, agent effectiveness, and call resolution success. Voice analysis also identifies successful conversation patterns that can be replicated and problematic interactions that need intervention.

Environmental context: Location, time, device capabilities, weather - Contextual factors significantly influence customer behavior and decision-making. Geographic location affects product relevance, shipping expectations, and cultural preferences. Time factors include daily patterns (lunch break browsing vs. evening shopping), seasonal influences, and urgency indicators. Device capabilities determine optimal experience delivery, while weather data influences product demand and customer mood.

Real-Time Processing Architecture

Stream Processing: Analyze millions of events per second, identifying patterns and triggering responses within milliseconds.

Edge Computing Integration: Deploy AI models at the edge for zero-latency decision making in time-sensitive customer interactions.

Continuous Learning: Systems adapt and improve automatically based on new data without manual retraining.

Explainable AI for Business Users

Natural Language Explanations: Complex AI decisions translated into business-friendly insights.

Visual Journey Maps: Enhanced with AI-discovered patterns and intervention points.

Confidence Scoring: Clear indicators of prediction reliability for informed decision-making.

What-If Scenario Modeling: Test potential changes before implementation.


Implementation Roadmap: From Concept to Results

Phase 1: Foundation (Months 1-3)

Data Infrastructure: Establish robust, real-time data pipelines - Build scalable data architecture capable of ingesting, processing, and storing high-velocity customer interaction data. This includes implementing streaming data platforms (Kafka, Kinesis), real-time processing frameworks (Flink, Spark Streaming), and scalable storage solutions (data lakes, time-series databases). The infrastructure must handle millions of events per second while maintaining low latency for real-time decision making.

Behavioral Tracking: Implement comprehensive event capture - Deploy tracking systems that capture granular customer interactions across all touchpoints. This includes web and mobile analytics, behavioral biometrics, cross-device identity resolution, and integration with existing systems (CRM, e-commerce platforms, support tools). The goal is complete visibility into customer behavior with privacy-compliant data collection and proper consent management.

Initial AI Models: Deploy basic predictive models for high-impact use cases - Start with proven AI applications that deliver immediate value, such as abandonment prediction, basic personalization, and anomaly detection. These initial models establish the AI foundation and demonstrate value while more sophisticated capabilities are developed. Focus on high-impact, low-risk implementations that build organizational confidence in AI-driven approaches.

Phase 2: Intelligence (Months 4-6)

Context Integration: Connect external data sources (weather, social, inventory) - Expand the data ecosystem by integrating external context sources that influence customer behavior. This includes weather APIs for seasonal and mood-related insights, social media monitoring for trend detection, inventory management systems for scarcity-based messaging, and market data for financial service applications. The integration creates a comprehensive view of factors affecting customer decisions.

Advanced Analytics: Implement journey mapping and pattern recognition - Deploy sophisticated AI models that understand complex customer journeys, identify hidden patterns, and predict future behavior. This includes multi-touch attribution, cross-device customer journey reconstruction, behavioral clustering, and anomaly detection. Advanced analytics reveal insights invisible to traditional analysis and enable proactive customer experience optimization.

Intervention Engine: Deploy real-time decision and delivery systems - Build the core AI decision-making system that processes customer signals, predicts optimal interventions, and delivers personalized experiences in real-time. This includes recommendation engines, next-best-action systems, dynamic content delivery, and A/B testing frameworks. The intervention engine must operate at millisecond latencies while maintaining experience quality and business rule compliance.

Phase 3: Optimization (Months 7-12)

Continuous Learning: Enable autonomous model improvement - Implement self-improving AI systems that automatically adapt to changing customer behavior, market conditions, and business objectives. This includes automated model retraining, performance monitoring, drift detection, and feedback loop optimization. The system continuously learns from new data and outcomes without requiring manual intervention, ensuring sustained effectiveness as conditions change.

Expansion: Scale to additional customer journeys and touchpoints - Extend AI capabilities beyond initial use cases to cover the complete customer lifecycle. This includes pre-purchase research phases, post-purchase support experiences, loyalty and retention programs, and cross-selling opportunities. Expansion also covers additional channels (email, SMS, push notifications, in-store experiences) and customer segments with specialized needs.

Advanced Personalization: Implement emotional intelligence and empathy-driven experiences - Deploy sophisticated AI capabilities that understand and respond to customer emotional states, stress levels, and psychological needs. This includes behavioral biometrics analysis, sentiment detection, contextual empathy, and adaptive interface complexity. Advanced personalization creates truly individualized experiences that feel intuitive and supportive rather than purely transactional.

Strategic Considerations

Data Infrastructure: Ensure scalable, real-time processing capabilities that can grow with your business needs.

Talent and Skills: Build cross-functional teams combining domain expertise with AI/ML capabilities.

Ethical Framework: Establish clear guidelines for AI use in customer analytics, ensuring privacy and transparency.

Change Management: Prepare organizational culture for AI-driven decision making and continuous optimization.


Technology Stack Recommendations

Core AI Platforms: Cloud-based ML platforms (AWS SageMaker, Google AI Platform, Azure ML) for scalable model deployment and management.

Real-Time Processing: Apache Kafka and Apache Flink for high-throughput stream processing and real-time analytics.

Graph Databases: Neo4j or Amazon Neptune for storing and querying complex relationship data across customer touchpoints.

Visualization Tools: Advanced BI platforms that can render AI insights in accessible, actionable formats for business users.

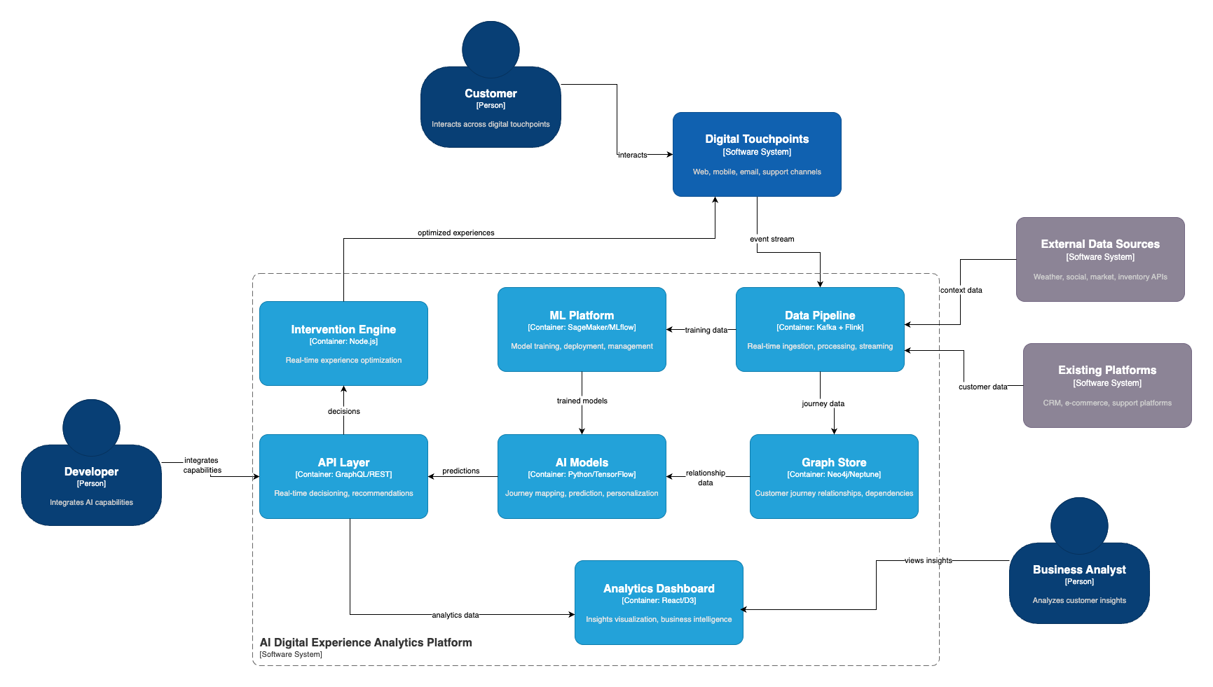
Implementation Architecture Overview

The complete AI-powered Digital Experience Analytics platform integrates multiple components to deliver comprehensive customer understanding and real-time optimization:

AI-Powered Digital Experience Analytics - Implementation Architecture

Platform Components:

Data Pipeline (Kafka + Flink): The foundation for real-time data ingestion and processing. Handles millions of customer interaction events per second from all digital touchpoints, external data sources, and existing systems. Provides the streaming infrastructure that enables real-time AI decision-making and ensures data consistency across the platform.

ML Platform (SageMaker/MLflow): Centralized machine learning operations platform that manages the complete model lifecycle from development to deployment. Handles model training, versioning, A/B testing, and automated retraining. Provides the infrastructure for data scientists and ML engineers to develop, deploy, and monitor AI models at scale.

Graph Store (Neo4j/Neptune): Specialized database for storing and querying complex customer journey relationships and dependencies. Enables sophisticated journey mapping, cross-touchpoint analysis, and relationship-based insights that traditional databases cannot provide. Critical for understanding non-linear customer behavior patterns.

AI Models (Python/TensorFlow): The core intelligence layer containing custom and pre-trained models for journey mapping, behavioral prediction, personalization, and optimization. These models process real-time data streams to generate predictions, recommendations, and intervention decisions with millisecond latency.

API Layer (GraphQL/REST): Unified interface that provides real-time access to AI insights, predictions, and recommendations. Enables integration with existing systems and supports both real-time decisioning and batch analytics queries. Includes rate limiting, authentication, and monitoring capabilities.

Analytics Dashboard (React/D3): Business intelligence interface that transforms AI insights into actionable visualizations for business users. Provides interactive journey maps, performance metrics, and what-if scenario modeling. Enables non-technical users to explore customer behavior patterns and generate business insights.

Intervention Engine (Node.js): Real-time system that translates AI predictions into optimized customer experiences. Manages the delivery of personalized content, recommendations, and micro-interventions across all customer touchpoints. Includes A/B testing, experience rules, and performance monitoring.


Future Horizons: The Next Evolution

Generative AI Integration

Dynamic Experience Generation: AI systems that create and test new customer journey variations in real-time - Advanced generative AI will automatically create and test new customer experience variations, optimizing layouts, messaging, and interaction flows without human design intervention. These systems will generate thousands of experience variants, test them with appropriate customer segments, and automatically implement successful variations. This enables continuous experience optimization at a scale and speed impossible with traditional A/B testing.

Conversational Analytics: Natural language interfaces for exploring data through conversation - Business users will interact with analytics systems through natural language, asking questions like “Why did cart abandonment increase last week?” and receiving comprehensive answers with supporting data and recommendations. These conversational interfaces will democratize data access, enabling non-technical users to explore customer behavior patterns and generate insights through intuitive dialogue rather than complex dashboard navigation.

Automated Insight Generation: AI that generates hypotheses and recommendations for business action - AI systems will proactively identify business opportunities and generate actionable recommendations without human prompting. This includes detecting emerging customer behavior patterns, identifying optimization opportunities, predicting market shifts, and recommending strategic responses. The AI becomes a proactive business consultant, continuously monitoring for opportunities and providing strategic guidance based on data analysis.

Quantum-Enhanced Processing

Exponentially Faster Pattern Recognition: Process massive datasets in real-time - Quantum computing will enable analysis of customer datasets that are currently too large or complex for classical computers. This includes real-time processing of global customer behavior patterns, analysis of high-dimensional customer feature spaces, and identification of subtle correlations across massive datasets. Quantum speedup will make previously impossible analyses routine, revealing insights hidden in the complexity of large-scale customer data.

Complex Optimization: Solve multi-variable customer experience challenges simultaneously - Customer experience optimization involves thousands of variables and constraints that create complex optimization problems. Quantum algorithms will solve these multi-dimensional optimization challenges in real-time, finding optimal solutions for personalization, resource allocation, and experience design that consider all variables simultaneously rather than sequential approximations used by classical computers.

Advanced Simulation: Test customer journey modifications before implementation - Quantum simulation capabilities will enable comprehensive modeling of customer behavior under different scenarios, allowing businesses to test major changes before implementation. This includes simulating the impact of new products, pricing strategies, interface changes, or market conditions on customer behavior with unprecedented accuracy and detail.

Ethical AI and Privacy Preservation

Federated Learning: Train AI models without centralizing sensitive customer data - Advanced federated learning techniques will enable AI model training across distributed customer data without requiring data centralization. Individual customer data remains on local devices or within organizational boundaries while contributing to global model improvement. This approach maintains privacy while enabling collaborative learning across organizations and regions, creating more robust AI models without compromising customer data security.

Differential Privacy: Ensure individual privacy while maintaining analytical insights - Mathematical privacy guarantees will protect individual customer privacy while preserving the statistical validity of business insights. Differential privacy techniques add calibrated noise to data analysis, ensuring that individual customer behavior cannot be identified while maintaining accurate aggregate insights. This enables privacy-compliant analytics that meets regulatory requirements while delivering business value.

Transparent AI: Clear communication about data use and insight generation - AI systems will provide complete transparency about how customer data is used, what insights are generated, and how decisions are made. This includes explainable AI interfaces that show customers exactly how their data contributes to personalized experiences, clear opt-out mechanisms, and detailed reporting on AI decision-making processes. Transparency builds customer trust while ensuring compliance with privacy regulations.


Getting Started: Your Next Steps

  1. Identify Target Journeys: Focus on high-impact customer experiences with measurable business outcomes
  2. Establish Data Foundation: Ensure comprehensive event capture and context integration capabilities
  3. Deploy AI Analytics: Start with predictive models for abandonment prevention and personalization
  4. Implement Intervention Systems: Enable real-time delivery of contextual experiences
  5. Measure and Iterate: Continuously optimize based on results and expanding AI capabilities

The transformation from traditional analytics to AI-powered customer understanding isn’t just about better metrics—it’s about fundamentally changing how you connect with customers at the moments that matter most.


References